LM1875是一款功放集成塊,它具有外圍電路少、不失真功率大、單雙電源均能工作,并且電路內自備過載、過熱及抑制反向電勢的安全工作區保護(感性負載),是高中檔音響中理想的電路。合應用在音頻放大,伺服放大,橋路放大,測試系統中的功率放大。本文將介紹LM1875組成的各種功放電路。
1.直流負反饋BTL功放電路
LM1875功率放大器電路簡單,音色優美,具有膽機音色。用其制作的功率放大器,在正負25V電壓下輸出功率可達25W,為了輸出更大的功率,可以接成BTL電路。以下電路輸出功率超過60W(8歐喇叭),是設計成的電流負反饋電路,音色更優美。另外,本板主推薦將圖1中的C11和C21取消,而在輸入端加電容(將C11改在此處).將電路改成直流放大器,效果會更好。

圖1 直流負反饋BTL功放電路原理圖
2.20W單電源功放電路
電路如圖2所示,LM1875單電源供電與雙電源供電的基本工作原理相同,不同之處在于:單電源供電時,采用R1、R2分壓,取1/2VCC作為偏置電壓經過R3加到1腳,使輸出電壓以1/2VCC為基準上下變化,因此可以獲得最大的動態范圍。

圖2 20W單電源功放電路原理圖
3.帶高低音調節的LM1875功放電路

圖3 帶高低音調節的LM1875功放電路原理圖
電路由一個高低音分別控制的衰減式音調控制電路和LM1875放大電路以及電源供電電路三大部分組成。
音調部分采用的是高低音分別控制的衰減式音調電路,其中的R02,R03,C02,C01,W02組成低音控制電路;C03,C04,W03組成高音控制電路;R04為隔離電阻,W01為音量控制器,調節放大器的音量大小,C05為隔直電容,防止后級的LM1875直流電位對前級音調電路的影響。放大電路主要采用LM1875,由 1875,R08,R09,C066等組成,電路的放大倍數由R08與R09的比值決定,C06用于穩定LM1875的第4腳直流零電位的漂移,但是對音質有一定的影響,C07,R10的作用是防止放大器產生低頻自激。本放大器的負載阻抗為4→16Ω。

圖4 電源電路圖
電源部分
為了保證放音質量,電源變壓器的輸出功率不得低于80W,輸出電壓為2*25V,濾波電容采用2個2200μF/25V電解電容并聯,正負電源共用4個2200μF/25V的電容,兩個104的獨石電容是高頻濾波電容,有利于放大器的音質。
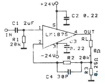
4.電流反饋型功放電路
電流型功放聽感較好,采用功放集成電路LM1875的電流型功放電路如圖5所示。圖中,與揚聲器RL串聯的電阻R3阻值很小,流過揚聲器的電流流過R3,在其兩端產生的取樣反饋電壓與輸出電流成正比。將R3上形成的電壓經R2送到放大器的反饋輸入端,組成電流負反饋,使放大器的輸出阻抗升高,同時降低阻尼系數。電路中取消了所謂的茹貝爾網絡,僅用C4作超前補償。R2的設置雖然使輸出反饋電流不能百分之百反饋到負向輸入端,但卻防止了大反饋量對輸入端產生的有害影響;同時,也使正負輸入端的偏置得到平衡,消除輸出端的直流偏移。

圖5 電流型功放電路原理圖
先在③、⑤腳焊上兩只小型0.22uF電容,把它們的另一端焊在一起作為接地端。有關接地的電阻,均彎折后焊在這一點上。±24V電源線和輸出線直接焊在有關腳上。將輸入端對地交流短路,在RL揚聲器位置上焊一只10Ω電阻,通電測試輸出端對地電壓。如小于100毫伏且半小時后基本無偏移,即可斷開輸入短路線、接上揚聲器。
電話:18923864027(同微信)
QQ:709211280
〈烜芯微/XXW〉專業制造二極管,三極管,MOS管,橋堆等,20年,工廠直銷省20%,上萬家電路電器生產企業選用,專業的工程師幫您穩定好每一批產品,如果您有遇到什么需要幫助解決的,可以直接聯系下方的聯系號碼或加QQ/微信,由我們的銷售經理給您精準的報價以及產品介紹

