電流采樣電阻設計
在電池充放電管理、電池管理保護以及電池電量計應用場合中,一般都會使用到電流采樣電阻,進行電池充放電電流的檢測。
其原理是在電池充放電回路中放置一個采樣電阻R, 電流流經采樣電阻產生壓差,采樣電阻兩端電壓經過RC濾波電路調理后進入AD采樣, 電阻兩端電壓差除以采樣電阻即可得到回路的充放電電流。
采樣電阻值通常比較低,一般不超過1歐,比如20毫歐,但是精度較高,一般都在±1%,同時電阻封裝一般選用0805或更大封裝,以防電阻額定功率不夠而失效。
不同芯片,采樣電阻相對電池的位置有所不同。一般情況下,電池充電芯片的采樣電阻在電池高側,如圖1所示;而電量計以及保護芯片的采樣電阻則在電池低側居多,如圖2所示。

圖1 充電芯片采樣電阻

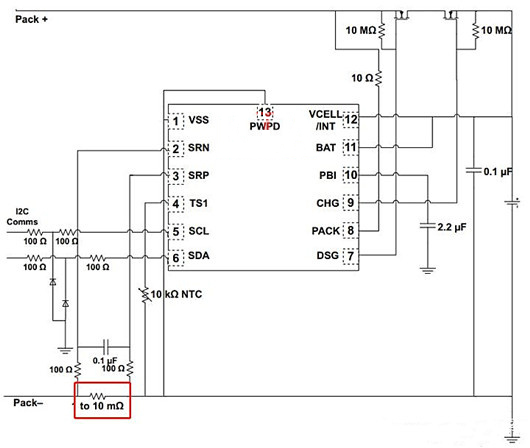
圖2 電量計采樣電阻
由于采樣電阻值較小,因此焊料的接觸電阻以及器件的引腳電阻就都已經不能忽略,但是這些電阻值無法精確估算,且不同板卡之間可能差異很大,不具有一致性。
如果直接從電阻兩端讀取電壓,可能會有很大誤差。因此為了保證充電電流檢測精度,通常都是采用開爾文接法,
如圖3所示,直接從電流采樣電阻的兩個焊盤上引出走線連接到芯片管腳,大電流走線則從焊盤的另外位置引出,電壓測試通道和電流主干道分開使用不同的觸點,
因此,電壓測試通道基本沒有電流,可以一定程度上排除上述接觸電阻等影響,提高測試精度。

圖3 采樣電阻開爾文接法
由于電流采樣電阻上的電壓信號相對大電流來說比較微弱,很容易受到干擾,因此,一般都會增加電容進行濾波,如圖4所示,其中差模濾波電容必不可少,
但是共模濾波電容則視情況可用可不用,如果地平面做的不好,導致各處地電平不一致,共模濾波反而可能導致電阻兩端出現壓差,影響精度。

圖4
進行PCB Layout時總的原則是將阻容等元器件盡量靠近芯片引腳,尤其采樣電阻走線盡量短,避免受干擾影響。同時注意大電流回路的電源過孔和地過孔孔徑要足夠大,且數量足夠多,以提供足夠的電流承載能力,不產生過大的壓降。
電話:18923864027(同微信)
QQ:709211280
〈烜芯微/XXW〉專業制造二極管,三極管,MOS管,橋堆等,20年,工廠直銷省20%,上萬家電路電器生產企業選用,專業的工程師幫您穩定好每一批產品,如果您有遇到什么需要幫助解決的,可以直接聯系下方的聯系號碼或加QQ/微信,由我們的銷售經理給您精準的報價以及產品介紹

