下圖中的電路不難在面包板上搭出來,最好把功率器件(PROFET或MOSFET)單獨放在一塊板上,并配上散熱器。看看后面的實物電路照片,功率器件必須要和供電電源或者蓄電池以及電機用很粗的線纜連接。
本文用的是1.5mm(1.77平方毫米)的鍍錫銅線連接功率器件和線纜接插件。這對于平均電流20A以下的電機來說足夠了。接插件再引出導線的截面積則要達到2平方毫米以上。對于更高電流的電機,很顯然要用更加組厚的線纜。
在這里要特別注意不能有任何形式的短路,特別是和大容量蓄電池相連的時候。必須要用帶限流的供電電源,并且先用一個小號的電機,上電測試電路能否正常工作。

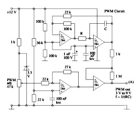
PWM電路設計
通過上圖左下角那個47K的可變電阻,PWM信號的占空比從0%-100%可調,而右上角的R和C決定了輸出濾波的截止頻率,兩種不同的截止頻率對應的電阻和電容選值。

12V電源供電
小電流的電路部分(不包含電機),可以用一個12V的線性電源供電。輸入電壓設計在15V以上,最大電流1A,加散熱器。
基于功率PROFET的 PWM電機驅動
第一種電機功率驅動電路基于PROFET管 BTS555,工作在500Hz的開關頻率,可以說BTS555相對來說是一個低速器件。
需要注意的是BTS 555和兩個二極管DS75-08B和DS175-08B驅動更高電流的電機時,需要更大號的散熱器。目前更加常見,更好的設計是下面基于MOSFET的版本。

基于功率MOSFET的PWM電機驅動
之所以MOSFET方案更好的原因,毋庸贅言是它的開關頻率更高,達到20KHz. 這個電路同時避免了PROFET設計中功率二極管的壓降和功率損耗。
不過,MOSFET本身需要一定的功率驅動,因為MOSFET的容性負載很大,門級要2A以上的電流驅動才能導通。因此在PWM電路和電機驅動電路之間,還需要插入一級MOSFET驅動電路。同時,隨著電機電流的加大,它也需要更大的散熱器。

MOSFET 驅動范例1
一種可行的MOSFET驅動電路,不如范例2的優(yōu)秀。

MOSFET 驅動范例2
堪稱最好的MOSFET驅動電路,用的是專用芯片EL7212CN作為核心,需要注意的是這種電路的輸出邏輯是反向的。

〈烜芯微/XXW〉專業(yè)制造二極管,三極管,MOS管,橋堆等,20年,工廠直銷省20%,上萬家電路電器生產企業(yè)選用,專業(yè)的工程師幫您穩(wěn)定好每一批產品,如果您有遇到什么需要幫助解決的,可以直接聯系下方的聯系號碼或加QQ/微信,由我們的銷售經理給您精準的報價以及產品介紹
聯系號碼:18923864027(同微信)
QQ:709211280

