
傳真:
18923864027
QQ:
709211280
地址:
深圳市福田區振中路84號愛華科研樓7層
熱敏電阻測溫電路,NTC測溫電路介紹基于熱敏電阻的測溫技術在測溫領域,NTC熱敏電阻器,即負溫度系數熱敏電阻器,憑借其獨特的特性發揮著重
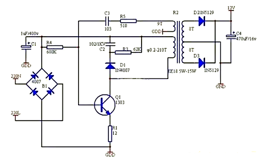
24v開關電源原理電路圖介紹24V開關電源電路詳解一、電路組成概述24V開關電源電路主要包含以下幾個關鍵部分:市電整流濾波電路、PWM脈沖產生
開關電源適配器電路圖,電源適配器原理圖介紹以下為您介紹常見的開關電源適配器電路圖,這些電路圖具有一定的通用性和可操作性,可依據實際
mos管不能完全關斷原因,mos管關不斷的解決方法MOS管作為一種關鍵的半導體器件,其正常關斷對于電路的穩定運行至關重要。然而,實際應用中MO
sop8與soic8封裝,sop8和soic8的區別介紹SOP8和SOIC8封裝,廣泛應用于各類電子設備和系統中,為電子產品的設計和制造提供了關鍵支持。以下是
mos管的傳輸特性,傳輸特性曲線詳解在電子技術領域,MOS管(場效應晶體管)作為關鍵的半導體器件,憑借其獨特的優勢,在眾多電子電路中發揮
線性電路的疊加定理詳解在電路理論中,疊加定理作為分析線性電路的關鍵原理,為解決復雜電路問題提供了高效且系統的方法。以下將從其定義、
移相全橋拓撲原理圖,移相全橋電路介紹移相全橋拓撲作為一種重要的DC-DC變換器拓撲結構,憑借其獨特的優勢在眾多應用場景中發揮著關鍵作用。
p溝道與n溝道的區別,p溝道n溝道區分介紹P溝道與N溝道場效應管詳解一、P溝道與N溝道場效應管概述依導電溝道類型劃分,場效應晶體管可分為N溝
運放振鈴現象產生的原因與消除方法介紹運放振鈴現象解析在電子電路領域,尤其是在運算放大電路中,振鈴現象是一種常見的高頻波動現象,其主
nmos工作原理示意圖,nmos原理圖介紹NMOS晶體管工作原理剖析NMOS(N溝道金屬氧化物半導體)晶體管作為一種關鍵的半導體器件,在現代電子技術
pwm電機調速原理,pwm電機調速電路介紹PWM電機調速原理及應用在電機控制領域,PWM(脈沖寬度調制)技術是一種關鍵且廣泛應用的調速手段。一