
傳真:
18923864027
QQ:
709211280
地址:
深圳市福田區振中路84號愛華科研樓7層
分析cmos電路邏輯CMOS是單詞的首字母縮寫,集成電路是一塊微小的硅片,它包含有幾百萬個電子元件。術語IC隱含的含義是將多個單獨的集成電路
功率MOS管 失效分析經常使用MOS管的人都會知道,MOS管其實就是金屬(metal)—氧化物(oxide)—半導體(semiconductor)場效應晶體管,或
mos管并聯方法什么是并聯并聯是元件之間的一種連接方式,其特點是將2個同類或不同類的元件、器件等首首相接,同時尾尾亦相連的一種連接方式
什么是MOS晶體管mos晶體管,金屬-氧化物-半導體(Metal-Oxide-Semiconductor)結構的晶體管簡稱MOS晶體管,有MOS管構成的集成電路稱為MOS集成
ccd傳感器和cmos區別ccd傳感器簡介電荷耦合器件圖像傳感器CCD(Charge Coupled Device),它使用一種高感光度的半導體材料制成,能把光線
碳化硅肖特基二極管碳化硅肖特基二極管早已有之。它是一種金屬與半導體硅接觸的二極管,由于它的這種特殊結構,使其具有如下不同尋常的特性
場效應管發熱嚴重的原因場效應管場效應晶體管(Field Effect Transistor縮寫(FET))簡稱場效應管。主要有兩種類型(junction FET—JFET)
MOS管失效的六大原因MOS管是金屬(metal)—氧化物(oxide)—半導體(semiconductor)場效應晶體管,或者稱是金屬—絕緣體(insulator)—半導體。
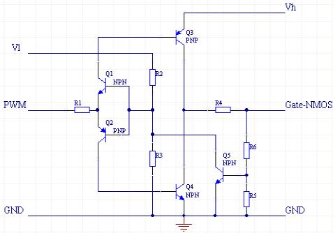
mos經典驅動電路一、MOS經典驅動電路在使用MOS管設計開關電源或者馬達驅動電路的時候,大部分人都會考慮MOS的導通電阻,最大電壓等,最大電
晶體管和mos管區別什么是MOS管mos管是金屬(metal)—氧化物(oxide)—半導體(semiconductor)場效應晶體管,或者稱是金屬—絕緣體(insulator)
半橋諧振LLC+CoolMOS開關端電路工作原理解析半橋電路結構,半橋結構如圖所示,它是兩個功率開關器件(如 MOS 管)以圖騰柱的形式相連接,
三極管三極管,全稱應為半導體三極管,也稱雙極型晶體管、晶體三極管,是一種控制電流的半導體器件其作用是把微弱信號放大成幅度值較大的電