
傳真:
18923864027
QQ:
709211280
地址:
深圳市福田區振中路84號愛華科研樓7層
怎么抑制溝道效應,抑制溝道效應的方法介紹一、溝道效應解析在晶體材料的離子注入過程中,溝道效應是一種常見現象。當注入離子的方向與晶圓
MOSFET短溝道效應,短溝道效應影響介紹一、短溝道效應概覽在半導體器件持續微型化的進程中,當金屬氧化物半導體場效應管(MOSFET)的導電溝
電源轉換器電路,DCDC轉換器電路介紹一、DC-DC轉換器(5V隔離電路)B0505LD是一款高度集成的隔離電源模塊。其輸入電壓范圍為DC4 5V-DC5 5V,
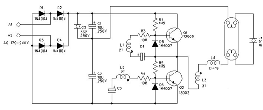
40w電子鎮流器電路與55w電子鎮流器電路介紹一、40W電子鎮流器電路一該40W日光燈電子鎮流器電路包含多個關鍵部件。220V市電由A1和A2端接入,
DC電流,AC電流和DC電流詳解與換算介紹一、直流電(DC)概述直流電,即DirectCurrent(DC),是一種在電路中電流方向恒定不變的電流形式。其
串聯電壓規律,公式與串聯電路電壓規律介紹一、串聯電路基礎概念當各電路元件依次首尾相連,構成單一路徑,且每個節點最多連接兩個元件時,
MOS管誤導通,防止MOS管誤導通方法介紹一、MOS管誤導通的根源剖析當MOS管由導通狀態瞬間轉換至關斷狀態之際,在源極與漏極之間會形成急劇的
正弦波發生電路,正弦波發生電路原理圖介紹在電子技術的廣闊領域中,無需借助外部激勵信號,便能自主產生輸出信號的電路,被定義為信號發生
運放積分電路,運放積分電路原理介紹在電子電路領域,運放積分電路扮演著關鍵角色,其核心功能在于對輸入信號執行積分運算。該電路由基礎電
漏極開路門電路符號原理與OD門介紹一、OD門概述OD門的輸出端具備拉低能力,卻無法主動拉高,處于高阻態時無電信號輸出。其構造通常包含一個
2844開關電源電路與電路原理圖介紹UC2844 UC3842作為widelyused的脈寬調制(PWM)控制器,提供了兩種主要的反饋方式:FB腳反饋與Comp腳反饋
運放加法電路,反相加法運算電路與電路圖,公式介紹一、反相加法運算電路概述反相加法運算電路的核心功能是將多個輸入電壓按一定比例相加,并